Задание 626 - ГДЗ Геометрия 7-9 класс. Атанасян. Учебник

Старая и новая редакции

Вернуться к содержанию учебника

624 625 626 626 627 628 629

Вопрос

Выберите год учебника

№626 учебника 2013-2022 (стр. 161):

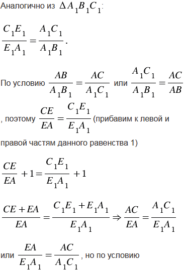
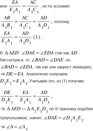
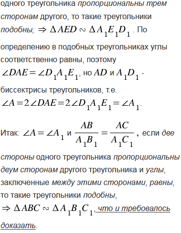
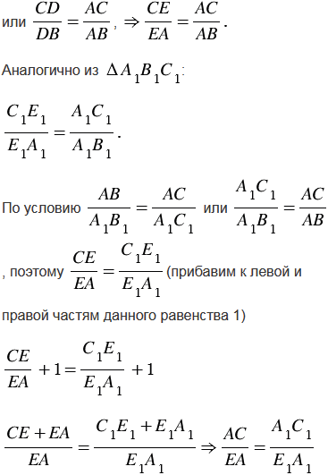
Докажите, что треугольники АВС и А1В1С1 подобны, если где AD и A1D1 - биссектрисы треугольников.


№626 учебника 2023-2024 (стр. 160):

Докажите, что если диагонали четырёхугольника ABCD взаимно перпендикулярны, то AD2 + BC2 = AB2 +CD2.

Подсказка

№626 учебника 2013-2022 (стр. 161):

Вспомните:

  1. Что такое отрезок.
  2. Какие отрезки называются пропорциональными.
  3. Что такое треугольник.
  4. Какие треугольники называются подобными.
  5. Второй признак подобия треугольников.
  6. Третий признак подобия треугольников.
  7. Что такое биссектриса треугольника.
  8. Теорему о накрест лежащих углах.

№626 учебника 2023-2024 (стр. 160):

Вспомните:

  1. Что такое четырехугольник.
  2. Что такое диагональ.
  3. Что такое треугольник.
  4. Какой треугольник называется прямоугольным.
  5. Теорему Пифагора.

Ответ

№626 учебника 2013-2022 (стр. 161):


№626 учебника 2023-2024 (стр. 160):


Вернуться к содержанию учебника