Номер 335 - ГДЗ Алгебра 7 класс. Мерзляк, Полонский. Учебник. Страница 65

Вернуться к содержанию учебника

Страница 65

332 333 334 335 336 337 338

Вопрос

Докажите, что значение разности двучленов и , где и - произвольные натуральные числа, делится нацело на 6.

Подсказка

Вспомните:

  1. Что называют двучленом.
  2. Что называют одночленом.
  3. Вычитание многочленов.
  4. Правила раскрытия скобок, подобные слагаемые.
  5. Какие числа называют натуральными.
  6. Делители и кратные, их свойства.
  7. Тождественно равные выражения.

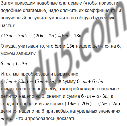
Ответ


Вернуться к содержанию учебника