Номер 1157 - ГДЗ Алгебра 7 класс. Мерзляк, Полонский. Учебник. Страница 228

Вернуться к содержанию учебника

Страница 228

1154 1155 1156 1157 1158 1159 1160

Вопрос

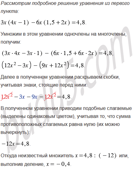
Решите уравнение:

Подсказка

Вспомните:

  1. Что такое уравнение.
  2. Свойства уравнений.
  3. Какое выражение называют одночленом.
  4. Какое выражение называют многочленом.
  5. Раскрытие скобок, приведение подобных слагаемых.
  6. Как умножить одночлен на многочлен.
  7. Сложение и вычитание многочленов.
  8. Сложение и вычитание рациональных чисел.
  9. Умножение и деление рациональных чисел.
  10. Противоположные числа.
  11. Что называют степенью с натуральным показателем.
  12. Свойства степени с натуральным показателем.
  13. Деление и дроби.
  14. Деление десятичных дробей.

Ответ


Вернуться к содержанию учебника