Номер 1179 - ГДЗ Алгебра 7 класс. Мерзляк, Полонский. Учебник. Страница 230

Вернуться к содержанию учебника

Страница 230

1176 1177 1178 1179 1180 1181 1182

Вопрос

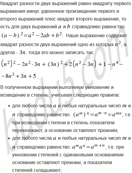
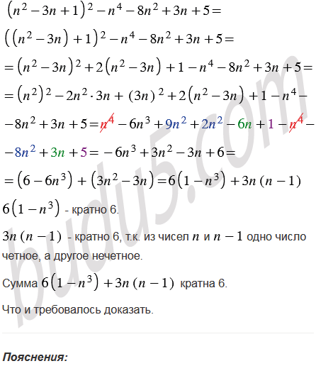
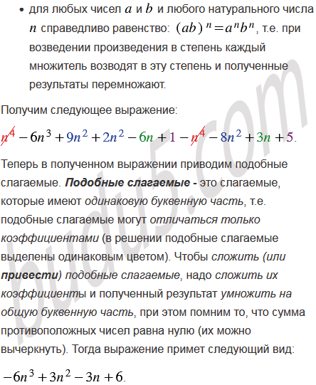
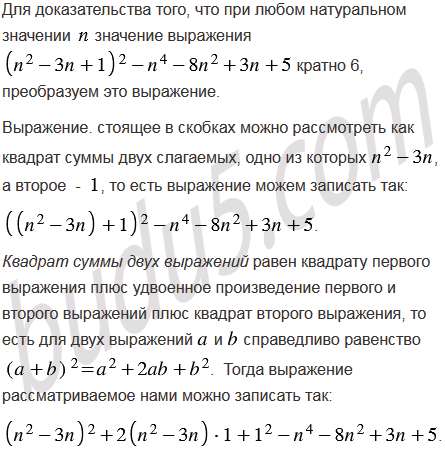
Докажите, что при любом натуральном значении значение выражения кратно 6.

Подсказка

Ответ


Вернуться к содержанию учебника