Номер 158 - ГДЗ Алгебра 8 класс. Мерзляк, Полонский. Учебник. Страница 39

Вернуться к содержанию учебника

Упражнения § 5. Страница 39

155 156 157 158 159 160 161

Вопрос

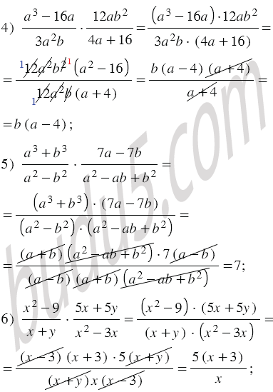
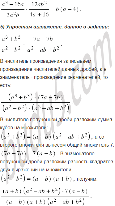
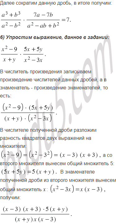
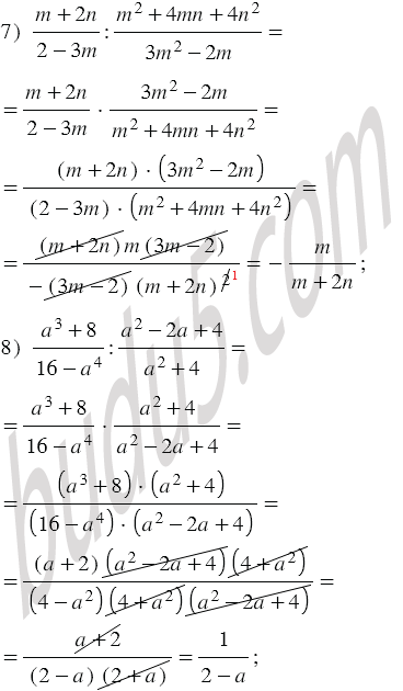
Выполните умножение и деление дробей:

Подсказка

Ответ


Вернуться к содержанию учебника