Номер 168 - ГДЗ Алгебра 8 класс. Мерзляк, Полонский. Учебник. Страница 40

Вернуться к содержанию учебника

Упражнения § 5. Страница 40

165 166 167 168 169 170 171

Вопрос

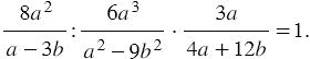
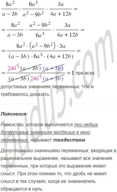
Докажите тождество:

Подсказка

Ответ


Вернуться к содержанию учебника