Задание 9. Вопросы для повторения к главе IX - ГДЗ Геометрия 7-9 класс. Атанасян. Учебник. Страница 209

Старая и новая редакции

Вернуться к содержанию учебника

Вопросы для повторения к главе IX. Страница 209

6 7 8 9 10 11 12

Вопрос

Выберите год учебника

№9 учебника 2013-2022 (стр. 209):

Сформулируйте и докажите теорему о законах сложения векторов.


№9 учебника 2023-2024 (стр. 209):

Какой угол называется вписанным? Сформулируйте и докажите теорему о вписанном угле.

Подсказка

№9 учебника 2013-2022 (стр. 209):

Вспомните:

  1. Что такое вектор, длина вектора.
  2. Что такое сумма векторов (правило треугольника).
  3. Законы сложения векторов.
  4. Какие векторы называются равными (коллинеарными, неколлинеарными, сонаправленными, противоположно направленными).
  5. Как отложить вектор от данной точки.
  6. Что такое длина отрезка.
  7. Что такое прямая, отрезок.
  8. Что такое параллелограмм, его свойства.

№9 учебника 2023-2024 (стр. 209):

Вспомните:

  1. Что такое окружность, ее элементы.
  2. Какой угол называется центральным, что такое полуокружность.
  3. Какой треугольник называется равнобедренным.
  4. Свойства равнобедренного треугольника.
  5. Какой угол называется внешним углом треугольника.
  6. Что такое луч.

Ответ

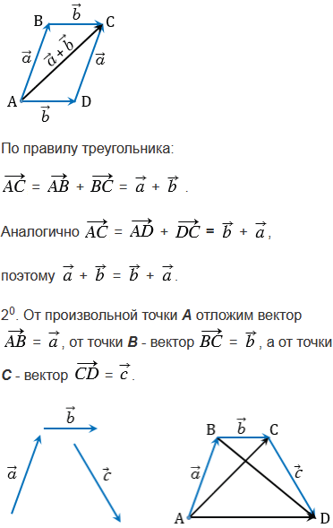
№9 учебника 2013-2022 (стр. 209):


№9 учебника 2023-2024 (стр. 209):

6 7 8 9 10 11 12


Вернуться к содержанию учебника