Вернуться к содержанию учебника
Выберите год учебника
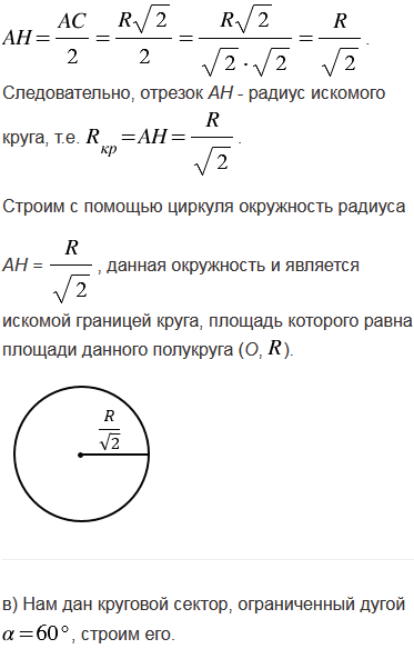
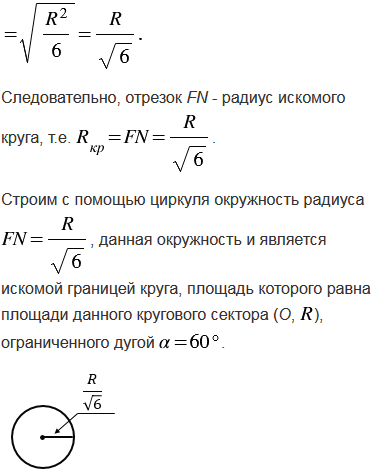
№1290 учебника 2013-2022 (стр. 333):
Постройте границу круга, площадь которого равна:
а) площади кольца между двумя данными концентрическими окружностями;
б) площади данного полукруга;
в) площади данного кругового сектора, ограниченного дугой в 600.
№1290 учебника 2023-2024 (стр. 330):
На сторонах АВ и СD параллелограмма АВСD построены квадраты так, как показано на рисунке 378. Используя параллельный перенос, докажите, что отрезок, соединяющий центры этих квадратов, равен и параллелен стороне АD.

Рис. 378
№1290 учебника 2013-2022 (стр. 333):
Вспомните:
№1290 учебника 2023-2024 (стр. 330):
Вспомните:
Вернуться к содержанию учебника