Задание 1370 - ГДЗ Геометрия 7-9 класс. Атанасян. Учебник. Страница 359

Старая и новая редакции

Вернуться к содержанию учебника

1367 1368 1369 1370 1371 1372 1373

Вопрос

№1370 учебника 2023-2024 (стр. 359):

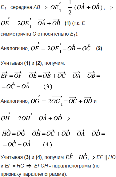
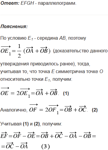
Даны четырехугольник АВСD и точка О. Точки Е, F, G и Н симметричны точке О относительно середин сторон АВ, ВС, СD и соответственно. Что представляет собой четырехугольник ЕFGH.

Подсказка

№1370 учебника 2023-2024 (стр. 359):

Ответ

№1370 учебника 2023-2024 (стр. 359):


Вернуться к содержанию учебника