Задание 1378 - ГДЗ Геометрия 7-9 класс. Атанасян. Учебник. Страница 360

Старая и новая редакции

Вернуться к содержанию учебника

1375 1376 1377 1378 1379 1380 1381

Вопрос

№1378 учебника 2023-2024 (стр. 360):

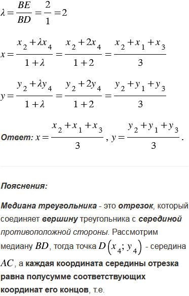
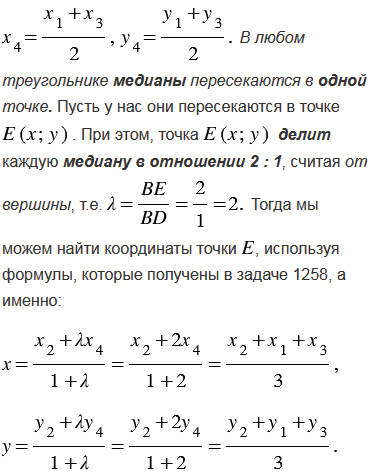
Из физики известно, что центр тяжести однородной треугольной пластинки находится в точке пересечения медиан. Найдите координаты центра тяжести такой пластинки, если координаты её вершин равны: (x1; y1), (x2; y2), (x3; y3).

Подсказка

№1378 учебника 2023-2024 (стр. 360):

Вспомните:

  1. Что такое отрезок.
  2. Что такое треугольник.
  3. Что такое медианы треугольника.
  4. Что такое отношение.
  5. Что такое координаты вектора.
  6. Что такое координаты точки и как связаны координаты вектора с координатами его начала и конца.
  7. Простейшие задачи в координатах.

Ответ

№1378 учебника 2023-2024 (стр. 360):


Вернуться к содержанию учебника