Задание 876 - ГДЗ Геометрия 7-9 класс. Атанасян. Учебник

Старая и новая редакции

Вернуться к содержанию учебника

874 875 876 876 877 878 879

Вопрос

Выберите год учебника

№876 учебника 2013-2022 (стр. 216):

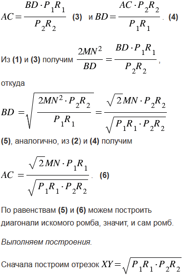
Постройте ромб, площадь которого равна площади квадрата, если известно, что отношение диагоналей этого ромба равно отношению данных отрезков.


№876 учебника 2023-2024 (стр. 219):

Отрезки АА1, ВВ1 и СС1 соединяют вершины треугольника АВС с внутренними точками противоположных сторон. Докажите, что середины этих отрезков не лежат на одной прямой.

Подсказка

№876 учебника 2013-2022 (стр. 216):

Вспомните:

  1. Какой четырехугольник называется ромбом, квадратом.
  2. Что такое площадь многоугольника.
  3. Как найти площадь квадрата.
  4. Что такое диагональ многоугольника.
  5. Что такое отрезок.
  6. Как построить отрезок, равный данному.
  7. Как построить перпендикулярные прямые.
  8. Как построить середину отрезка.

№876 учебника 2023-2024 (стр. 219):

Вспомните:

  1. Какая фигура называется треугольником.
  2. Что такое отрезок, прямая.
  3. Какой точка называется серединой отрезка.

Ответ

№876 учебника 2013-2022 (стр. 216):


№876 учебника 2023-2024 (стр. 219):


Вернуться к содержанию учебника