Задание 1061 - ГДЗ Геометрия 7-9 класс. Атанасян. Учебник

Старая и новая редакции

Вернуться к содержанию учебника

1058 1059 1060 1061 1062 1063 1064

Вопрос

Выберите год учебника

№1061 учебника 2013-2022 (стр. 267):

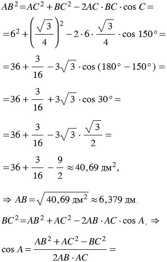
Используя теорему косинусов, решите треугольник АВС, если:

а) АВ = 5 см, АС = 7,5 см, А = 1350;

б) АВ = дм, ВС = 3 дм, В = 450;

в) АС = 0,6 м, ВС = дм, С = 1500.


№1061 учебника 2023-2024 (стр. 265):

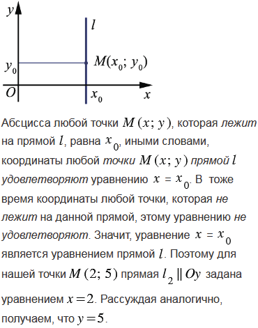
Напишите уравнения прямых, проходящих через точку М(2; 5) и параллельных осям координат.

Подсказка

№1061 учебника 2013-2022 (стр. 267):

Вспомните:

  1. Что такое треугольник.
  2. Теорему косинусов.
  3. Что значит решить треугольник.
  4. Теорему о сумме углов треугольника.
  5. Формулы приведения.

№1061 учебника 2023-2024 (стр. 265):

Вспомните:

  1. Что такое прямая.
  2. Какие прямые называются параллельными.
  3. Что такое система координат.
  4. Как определить координаты точки.
  5. Что называется уравнением линии.
  6. Какой вид имеет уравнение прямой.

Ответ

№1061 учебника 2013-2022 (стр. 267):


№1061 учебника 2023-2024 (стр. 265):


Вернуться к содержанию учебника