Задание 1063 - ГДЗ Геометрия 7-9 класс. Атанасян. Учебник

Старая и новая редакции

Вернуться к содержанию учебника

1060 1061 1062 1063 1064 1065 1066

Вопрос

Выберите год учебника

№1063 учебника 2013-2022 (стр. 267):

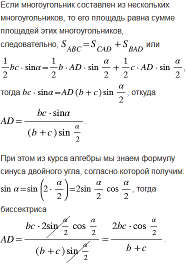
Найдите биссектрису АD треугольника АВС, если А = , АВ = , АС = .


№1063 учебника 2023-2024 (стр. 265):

Найдите ординату точки М, лежащей на прямой АВ, если известно, что А(-8; -6), В(-3; -1) и абсцисса точки М равна 5.

Подсказка

№1063 учебника 2013-2022 (стр. 267):

Вспомните:

  1. Что такое треугольник.
  2. Что такое биссектриса.
  3. Теорему о площади треугольника.
  4. Свойства площадей.

№1063 учебника 2023-2024 (стр. 265):

Вспомните:

  1. Что такое прямая.
  2. Что такое система координат.
  3. Как определить координаты точки.
  4. Что называется уравнением линии.
  5. Какой вид имеет уравнение прямой.

Ответ

№1063 учебника 2013-2022 (стр. 267):


№1063 учебника 2023-2024 (стр. 265):


Вернуться к содержанию учебника